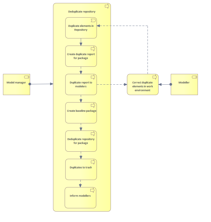
Duplicate elements in Repository

There are duplicates in the repository, this is evident when running a report or because there are warnings about duplicate elements.

Package Objects work instruction model manager
Author Bert Dingemans
Synonym
Stereotypes BusinessEvent

Displayed on Diagrams


Copyright © Interactory Template by ColorLib

Ingelogd als 1 | NL